Parish & Eparchial NEWS

St. Mary Byzantine Catholic Church, Trenton, NJ

St. Mary Byzantine Catholic Church, Trenton, NJSt. Mary Byzantine Catholic Church, Trenton, NJSt. Mary Byzantine Catholic Church, Trenton, NJ

St. Mary Byzantine Catholic Church, Trenton, NJ

St. Mary Byzantine Catholic Church, Trenton, NJSt. Mary Byzantine Catholic Church, Trenton, NJSt. Mary Byzantine Catholic Church, Trenton, NJ
  • Home
  • About us
  • History
  • Bulletin
  • Livestream
  • Donate
  • Photo Gallery
  • Links
  • News
  • Come & See Series
  • More
    • Home
    • About us
    • History
    • Bulletin
    • Livestream
    • Donate
    • Photo Gallery
    • Links
    • News
    • Come & See Series
  • Home
  • About us
  • History
  • Bulletin
  • Livestream
  • Donate
  • Photo Gallery
  • Links
  • News
  • Come & See Series

Come & See: History & Theology

Fr. Philip Gilbert | Friday, February 13 – Virtual Session | 7PM EST

Presentation Resources by Fr. Philip Gilbert


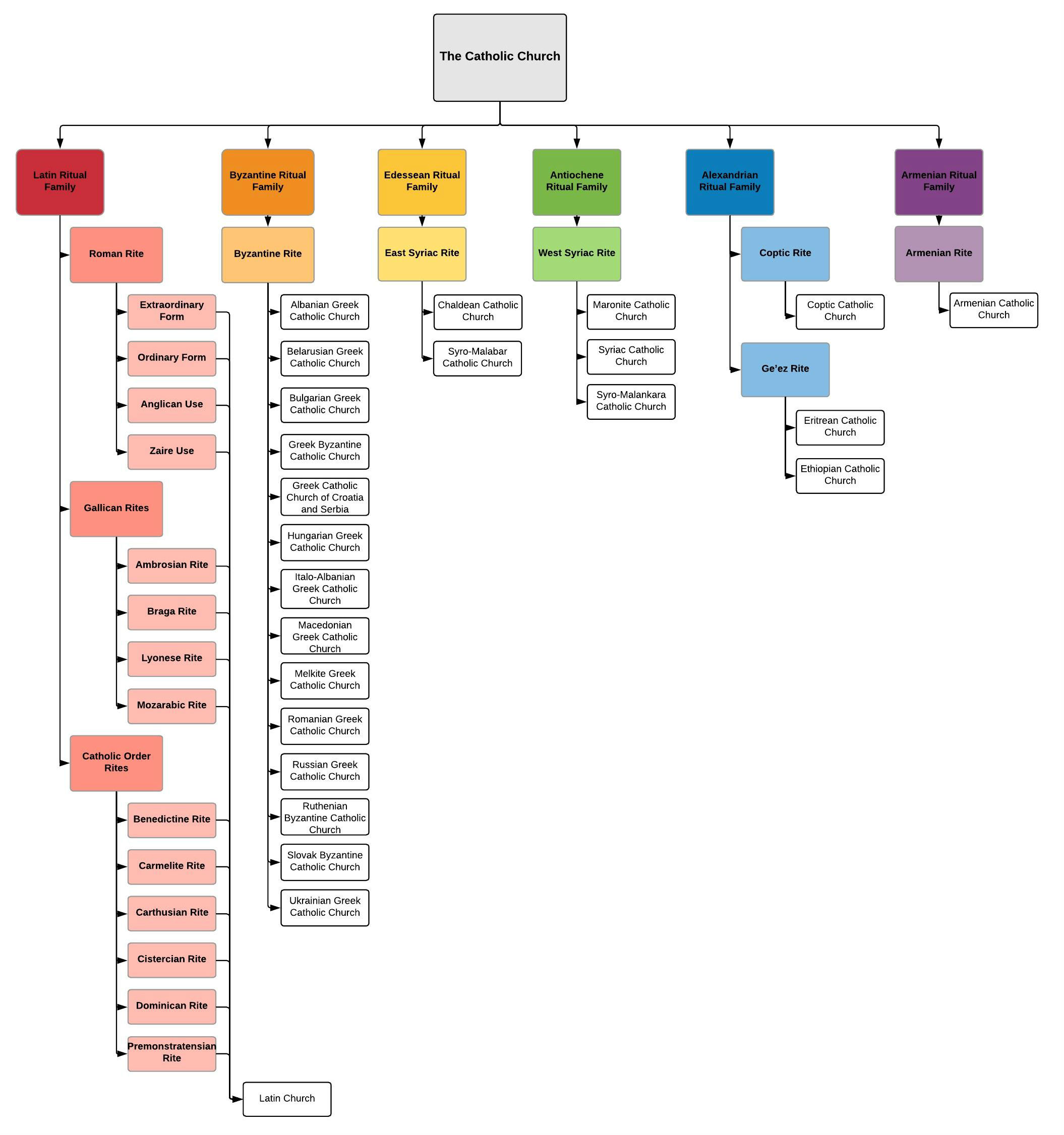
  • I quoted: Catechism of the Catholic Church §1203: "The liturgical traditions or rites presently in use in the Church are the Latin (principally the Roman rite, but also the rites of certain local churches, such as the Ambrosian rite, or those of certain religious orders) and the Byzantine, Alexandrian or Coptic, Syriac, Armenian, Maronite and Chaldean rites."
  • I quoted the Code of Canons of the Eastern Churches, §28: "1. A rite is the liturgical, theological, spiritual and disciplinary patrimony, culture and circumstances of history of a distinct people, by which its own manner of living the faith is manifested in each Church sui iuris. 2. The rites treated in this code, unless otherwise stated, are those which arise from the Alexandrian, Antiochene, Armenian, Chaldean and Constantinopolitan traditions."
  • Christ our Pascha: Catechism of the Ukrainian Catholic Church in downloadable PDF and available for purchase.
  • Patriarch Sviatoslav on our being an Orthodox Church in communion with Rome
  • Orientalium Ecclesiarium:  Vatican II's Decree on the Eastern Catholic Churches
  • JPII's encyclical on ecumenism, Ut Unum Sint, from which we get the quotation "The Church must breathe with Her two lungs" (§54)
  • The Face of God by Archbishop Joseph Raya, an introduction to Byzantine spirituality
  • For the Life of the World by Fr. Alexander Schmemann - this one will change your life. A must-read
  • The Way of the Pilgrim: a classic on prayer and devotion
  • "Apostolic Christianity" a lecture by Fr. Hezekias Carnazzo.
  • "I Believe", a 10-part series on the Creed by Fr. David Anderson.


Fr. Philip Gilbert's Parish Ministry Resources


  • Series of 20-minute Sunday catecheses on the Liturgy and the sacraments
  • St Luke Ukrainian Catholic Church in Cody, WY website
  • The link to my channel on the Telegram app, on which I share my sermons and other things.


Articles by Fr. Philip Gilbert


  • On the nature of the Great Fast
  • On Forgiveness Sunday, that which precedes the Fast
  • On the First Sunday of the Fast, the Sunday of the Triumph of Orthodoxy
  • On the Third Sunday of the Fast and feasts of the Cross
  • On Pascha, Pentecost, and Onward

Downloads

History and Theology Notes Outline (1) (pdf)Download
rites-2 (jpg)Download

Copyright © 2020 St.Mary Byzantine Catholic Church - All Rights Reserved.

Powered by